GraphQL یا REST API: کدام گزینه در سال ۲۰۲۵ بهتر است؟
REST و GraphQL دو ستون اصلی معماری API مدرن
امروزه توسعهدهندگان هنگام طراحی APIها معمولاً با این سؤال روبهرو میشوند:
«API ما باید REST باشد یا GraphQL؟»
بر اساس گزارشهای صنعتی، بیش از ۶۰ درصد سازمانها در سال ۲۰۲۵ از GraphQL استفاده میکنند، در حالیکه REST هنوز در سازمانهای بزرگ و سامانههای سنتی حرف اول را میزند. برای تصمیمگیری درست، باید هر دو رویکرد را بهخوبی شناخت.
RESTful API چیست؟
REST (مخفف Representational State Transfer) یک سبک معماری برای ساخت وبسرویسهاست که از پروتکل HTTP برای ارتباط بین کلاینت و سرور استفاده میکند. REST بر شش اصل کلیدی استوار است:
- بیحالتی (Statelessness)
- ساختار کلاینت–سرور (Client–Server)
- قابلیت کش شدن (Cacheable)
- سیستم لایهای (Layered System)
- رابط یکسان (Uniform Interface)
- کد بر اساس تقاضا (اختیاری)
در REST، هر داده یا منبع (Resource) از طریق یک URL و متدهای HTTP مانند GET, POST, PUT, DELETE در دسترس است.
سادگی و اتکای آن به استانداردهای وب باعث شده REST به ستون فقرات بسیاری از اپلیکیشنها، از سیستمهای سازمانی تا اپهای کوچک، تبدیل شود.
GraphQL چیست؟
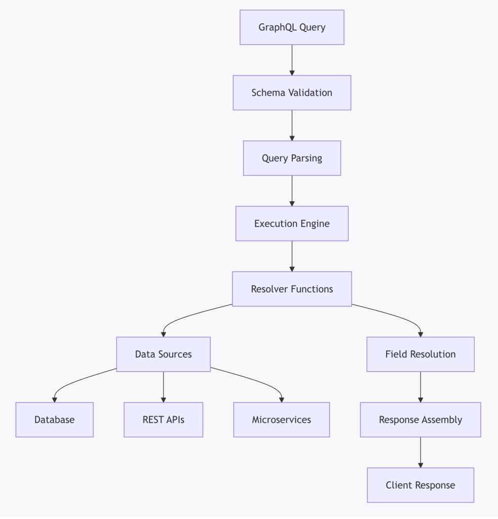
GraphQL در واقع یک زبان کوئری برای APIهاست که توسط فیسبوک در سال ۲۰۱۲ طراحی و در ۲۰۱۵ بهصورت متنباز منتشر شد. برخلاف REST که چند endpoint مختلف دارد، GraphQL از یک نقطهی ورودی واحد استفاده میکند و به کلاینت اجازه میدهد فقط دادهی موردنیازش را در یک درخواست بگیرد.
بهعنوان مثال، اگر بخواهید اطلاعات کاربر، سفارشها و جزئیات تماس او را دریافت کنید، در REST باید سه درخواست جداگانه ارسال کنید اما در GraphQL همان داده را با یک درخواست واحد میگیرید.
این رویکرد مشکل «دریافت بیش از حد» (Over-Fetching) یا «دریافت کمتر از حد» (Under-Fetching) داده را حل میکند. همچنین GraphQL علاوه بر خواندن داده، قابلیت Mutation دارد، یعنی میتوانید با همان زبان پرسوجوی ساختیافته، دادهها را بنویسید یا ویرایش کنید.

REST در مقابل GraphQL: زمینه تاریخی
تحول از SOAP به REST و سپس GraphQL، بازتاب نیازهای در حال تغییر برنامههاست. REST، ارتباط سیستمها از طریق اینترنت را متحول کرد و یک رابط امن و مقیاسپذیر ارائه داد. اما با توسعه اپلیکیشنهای پیچیده و موبایلمحور، محدودیت ساختارهای ثابت داده در REST مشخص شد.
GraphQL برای پاسخ به این محدودیتها ایجاد شد و به ویژه مشکلات Over-Fetching و Under-Fetching در REST را حل میکند. REST هنوز برای بسیاری از سناریوها عالی است، اما رویکرد مشتریمحور GraphQL مشکلات خاص توسعه مدرن را هدف قرار میدهد.
تفاوتهای کلیدی و زمان انتخاب هر رویکرد
انتخاب بین REST و GraphQL نیازمند درک دقیق تفاوتها در واکنش به داده، بهینهسازی عملکرد و فرآیندهای توسعه است.
روش واکشی داده
در REST، برای دریافت دادههای مرتبط، باید چند درخواست به چند endpoint ارسال شود. مثلاً:
GET /api/users/123
ET /api/users/123/orders
این الگوی چنددرخواستی معمولاً منجر به Over-Fetching یا Under-Fetching میشود. در مقابل، GraphQL به کلاینت اجازه میدهد دقیقاً داده مورد نیازش را با یک درخواست واحد بگیرد:
query {
user(id: 123) {
name
email
orders {
id
total
items {
name
price
}
}
}
}
در نتیجه، حجم داده کاهش مییابد و کارایی بهبود پیدا میکند خصوصاً برای اپلیکیشنهای موبایل یا سیستمهایی با پهنای باند محدود.
۲. عملکرد و کارایی
- REST: در سناریوهای کش محور و عملیات ساده بسیار کارآمد است. به دلیل Stateless بودن، به راحتی مقیاسپذیر است.
- GraphQL: در محیطهای موبایل یا با پهنای باند محدود، حجم داده منتقل شده را تا ۳۰-۵۰٪ کاهش میدهد، اما نیازمند پردازش پیچیده در سمت سرور است.

۳. تجربه توسعهدهنده
REST ساده، ابزارهای بالغ و مستندات استاندارد دارد. GraphQL با اسکیماهای Typed و Introspection تجربه مدرنتری ارائه میدهد، اما یادگیری آن پیچیدهتر است و نیازمند درک مفاهیم مانند Resolvers و Fragments است.
۴. مقیاسپذیری
REST برای مایکروسرویسها ایدهآل است و مقیاس افقی آسان دارد.
GraphQL به دلیل پیچیدگی کوئریها نیازمند مدیریت دقیق منابع و تحلیل پیچیدگی کوئری است تا از افت عملکرد جلوگیری شود.
۵. پیادهسازی عملی
مثال پیادهسازی REST برای مدیریت کاربران:
GET /api/users # لیست کاربران
POST /api/users # ایجاد کاربر جدید
GET /api/users/123 # دریافت کاربر مشخص
PUT /api/users/123 # بهروزرسانی کاربر
DELETE /api/users/123 # حذف کاربر
REST با استفاده از متدهای HTTP و Status Codeها، پیادهسازی ساده و قابل درک ارائه میدهد. نسخهبندی معمولاً با URL (/v1/users, /v2/users) یا هدر انجام میشود.
اصول پیادهسازی GraphQL
پیادهسازی GraphQL با تعریف اسکیما (Schema) آغاز میشود و قرارداد بین کلاینت و سرور را مشخص میکند. نمونهای از اسکیما:
type User {
id: ID!
name: String!
email: String!
orders: [Order!]!
}
type Order {
id: ID!
total: Float!
createdAt: String!
}
type Query {
users: [User!]!
user(id: ID!): User
}
type Mutation {
createUser(name: String!, email: String!): User!
}
عملیاتهای Mutation در GraphQL به توسعهدهندگان امکان میدهد دادهها را به شکل ساختاریافته تغییر دهند و همان قدرت بیانی کوئریها را حفظ کنند.
Resolvers مسئول منطق واقعی واکشی دادهها هستند و امکان یکپارچهسازی انعطافپذیر با بکاند را فراهم میکنند.

ملاحظات امنیتی
هر دو رویکرد نیازمند پیادهسازی دقیق امنیت هستند، اما تمرکزهای متفاوتی دارند:
- REST: از مکانیزمهای استاندارد HTTP بهره میبرد، از جمله هدرهای احراز هویت، سیاستهای CORS و اعتبارسنجی ورودیها در سطح endpoint.
- GraphQL: چالشهای امنیتی خاص خود را دارد، بهویژه در زمینه پیچیدگی کوئریها و محدودیت عمق (Depth Limiting). مهاجمین میتوانند کوئریهای سنگین بسازند که منابع سرور را تحت فشار قرار دهد. بنابراین تحلیل پیچیدگی کوئری، محدودیت عمق و تعیین تایماوت ضروری است.
مدیریت خطا و مانیتورینگ
- REST: از کدهای وضعیت HTTP برای اطلاعرسانی خطا استفاده میکند و یک استاندارد یکپارچه برای ابزارهای مانیتورینگ فراهم میسازد. پاسخهای خطا قابل پیشبینی هستند و دیباگ ساده است.
- GraphQL: معمولاً حتی در صورت خطا، HTTP Status برابر ۲۰۰ است و جزئیات خطا در بخش payload پاسخ ارائه میشود. این روش نیازمند ابزارهای مانیتورینگ و استراتژیهای مدیریت خطای مخصوص GraphQL است، اما اطلاعات دقیقتری از خطاها ارائه میدهد.
مدیریت API Gateway: بهینهسازی REST و GraphQL
برای مدیریت مدرن API، نیاز به API Gateway پیشرفته است که هر دو معماری REST و GraphQL را بهطور مؤثر مدیریت کنند. این دروازهها زیرساخت حیاتی برای مدیریت، امنیت و بهینهسازی اکوسیستم API هستند.
مدیریت REST با API Gateway
REST بهخوبی با الگوهای سنتی API Gateway همخوانی دارد. ویژگیهای استاندارد Gateway مانند پیکربندی مسیرها، Load Balancing و ترجمه پروتکل بهراحتی با REST کار میکنند. استراتژیهای کش در REST مؤثر هستند، زیرا URLها و متدهای HTTP قابل پیشبینیاند.
Gatewayها میتوانند درخواستها و پاسخهای REST را تغییر دهند، سیستمهای قدیمی را یکپارچه کنند و APIها را بدون ایجاد اختلال برای کلاینتها توسعه دهند. سیاستهای محدودسازی نرخ (Rate Limiting) و کنترل مصرف میتوانند در سطح منابع اعمال شوند.
مدیریت GraphQL با API Gateway
GraphQL چالشها و فرصتهای منحصر بهفردی برای Gateway ایجاد میکند. Gatewayهای مدرن مانند API7 قابلیتهایی مانند Schema Stitching، تحلیل پیچیدگی کوئری و تبدیل GraphQL به REST دارند.
- تحلیل پیچیدگی کوئری برای محافظت از سرورها در برابر کوئریهای سنگین ضروری است.
- Gateway میتواند سیاستهایی برای بررسی عمق کوئری، تعداد فیلدها و زمان اجرای تخمینی اعمال کند قبل از اینکه درخواست به سرور GraphQL ارسال شود.
- فدراسیون اسکیما (Schema Federation) اجازه میدهد چند سرویس GraphQL به یک سطح API یکپارچه ترکیب شوند و Gateway مدیریت برنامهریزی و اجرای کوئریها را در سیستمهای توزیعشده انجام دهد.
رویکرد مدیریت یکپارچه API
Gatewayهای پیشرفته، محیطهای چند پروتکلی را پشتیبانی میکنند و امکان مدیریت همزمان REST و GraphQL از یک پنل را فراهم میکنند. این رویکرد یکپارچه شامل احراز هویت، مجوزدهی، مانیتورینگ و تحلیل برای همه انواع API است.
درگاه توسعهدهنده (Developer Portal) در محیطهای ترکیبی ارزشمند است، زیرا مستندات خودکار تولید میکند و رابط تست برای REST و GraphQL فراهم میسازد. این هماهنگی تجربه توسعهدهنده را بهبود میدهد و فرآیند ورود به سیستم (Onboarding) را ساده میکند.
بهینهسازی عملکرد
API Gatewayها امکان بهینهسازی پیشرفته عملکرد را برای هر دو نوع API فراهم میکنند:
- کش هوشمند برای کوئریهای GraphQL با استفاده از fingerprint و سیاستهای کش سطح فیلد.
- کش سنتی HTTP برای REST.
- قابلیت تبدیل درخواست و پاسخ برای بهینهسازی فرمت داده، فشردهسازی payload و ترکیب چندین درخواست بکاند به یک پاسخ واحد.
- Load Balancing و Fail Over برای اطمینان از در دسترس بودن هر دو سرویس.
انتخاب درست: چارچوب تصمیمگیری و روندهای آینده
انتخاب بین GraphQL و REST نیازمند ارزیابی ساختاریافته نیازهای فنی، تواناییهای تیم و اهداف بلندمدت است. به جای دیدگاه صفر و یک، سازمانهای موفق اغلب از رویکردهای ترکیبی استفاده میکنند که قدرت هر دو معماری را بهکار میگیرد.
ماتریس معیار تصمیمگیری
- زمانی که REST مناسب است:
- عملیات CRUD ساده با منابع مشخص
- نیاز شدید به کش
- یکپارچهسازی با زیرساخت HTTP موجود
- آشنایی تیم با استانداردهای وب
- معماری مایکروسرویس با مرزهای مشخص
- زمانی که GraphQL مزیت دارد:
- روابط داده پیچیده و کوئریهای تو در تو
- اپلیکیشنهای موبایل با محدودیت پهنای باند
- تغییرات سریع نیازهای کلاینت
- چندین نوع کلاینت با دادههای متفاوت
- ویژگیهای Real-time و نیاز به Subscription
سناریوهای کاربردی
برنامههای سازمانی اغلب از پختگی و سادگی REST بهره میبرند. پلتفرمهای تجارت الکترونیک، سیستمهای مدیریت محتوا و برنامههای وب سنتی معمولاً با الگوهای سرویس REST مطابقت خوبی دارند. ساختار پیشبینیپذیر و اکوسیستم ابزارهای بالغ، REST را به گزینهای عالی برای تیمهایی تبدیل میکند که اپلیکیشنهای تجاری استاندارد میسازند.
در مقابل، GraphQL در سناریوهایی که نیاز به دسترسی انعطافپذیر به دادهها دارند، میدرخشد. پلتفرمهای شبکههای اجتماعی، داشبوردهای تحلیلی و اپلیکیشنهای موبایل معمولاً از قابلیت واکشی دقیق دادهها توسط GraphQL بهره زیادی میبرند. برای مثال، اگر بخواهید تعداد مشتریان به همراه سابقه تراکنشها و ترجیحات آنها را دریافت کنید، یک کوئری واحد GraphQL این کار را به شکل کارآمد انجام میدهد که در REST به چند درخواست نیاز است.
چشمانداز آینده و روندها
فضای API همچنان در حال تکامل است و هر دو رویکرد REST و GraphQL جایگاه مشخص خود را پیدا کردهاند. REST همچنان در محیطهای سازمانی محبوب است، در حالی که استفاده از GraphQL در اپلیکیشنهای Front-End محور و توسعه موبایل رو به افزایش است.
روندهای نوظهور شامل رویکردهای ترکیبی (Hybrid) است که در آن REST بهعنوان منبع داده برای دروازههای GraphQL عمل میکند و مزایای هر دو رویکرد را ارائه میدهد. تکامل API Gateway بیشتر روی ترجمه پروتکل و مدیریت یکپارچه متمرکز شده است.
دادههای صنعتی نشان میدهد که هر دو رویکرد در حال رشد هستند و آینده به همزیستی آنها اشاره دارد، نه جایگزینی یکی با دیگری. سازمانها به طور فزایندهای استراتژیهای API-First را اتخاذ میکنند که میتواند چندین پارادایم را بر اساس نیازهای خاص سناریوها پشتیبانی کند.
نتیجهگیری و توصیهها
بحث GraphQL در مقابل REST اغلب بیش از حد سادهسازی میشود، در حالی که این تصمیم باید فنی و دقیق گرفته شود. هر دو رویکرد مزایای خود را دارند و انتخاب بهینه بستگی به نیازهای پروژه، تخصص تیم و محدودیتهای سازمانی دارد.
- REST استاندارد طلایی برای تعاملات ساده، قابل کش و قابل فهم است. تطابق آن با مفاهیم HTTP، اکوسیستم ابزارهای بالغ و آشنایی گسترده توسعهدهندگان، آن را به گزینه پیشفرض عالی برای بسیاری از برنامهها تبدیل میکند.
- GraphQL مزایای چشمگیری برای برنامههایی که نیاز به دسترسی انعطافپذیر به دادهها، استفاده بهینه از منابع و توسعه سریع دارند، ارائه میدهد. سرمایهگذاری در یادگیری مفاهیم GraphQL، در سناریوهایی که مزایای آن با نیازهای پروژه همخوانی دارد، ارزشمند خواهد بود.
موفقترین استراتژیهای API معمولاً شامل یکپارچهسازی هوشمندانه هر دو رویکرد هستند، که از طریق API Gateway پیشرفته، مدیریت، امن و بهینه میشوند. با تکامل مدیریت API، توانایی پشتیبانی از چند پارادایم برای حفظ انعطافپذیری معماری و پاسخگویی به نیازهای متنوع مشتریان اهمیت بیشتری پیدا میکند.
به جای پرسیدن «کدام بهتر است؟» توسعهدهندگان باید بپرسند:
«کدام رویکرد نیازهای خاص پروژهی من را بهتر برآورده میکند؟»
پاسخ به زمینه و کاربرد بستگی دارد، اما درک نقاط قوت و محدودیتهای هر دو GraphQL و REST، امکان تصمیمگیری آگاهانه و موفقیت در پیادهسازی API را فراهم میکند.



